
10月11日11时18分 优益配资
云南省昭通市
鲁甸县发生4.8级地震
地震发生时
鲁甸县第一中学师生快速反应
50秒
4700名师生安全、有序
撤离至操场
进行了一场“教科书”式避险疏散
据了解,该校每两个星期就进行一次地震应急演练。当危险来临,早已牢记于心的避险知识和“条件反射式”的实践经验使全校师生临危不乱。
校园生活中安全始终是重中之重。近年来,多所学校在地震中实现了师生的安全撤离。
▶云南省保山市第一中学
2025年3月28日,缅甸发生7.9级地震,云南多地震感明显。云南省保山市第一中学教师及时提醒学生严格按照“伏地、遮挡、手抓牢”的要求就近避险,并在楼梯拐角等容易造成踩踏的地点指挥学生有序撤离。
▶福建省漳州第一中学
2024年4月3日,台湾花莲县海域发生7.3级地震。福建省漳州第一中学老师组织学生在课桌旁蹲下避险,指导后排学生打开教室门,震动结束后学校响起应急疏散广播,学生迅速从前后门就近快速有序疏散。
▶青海省循化县清水乡初级中学
2023年12月18日,甘肃省积石山县发生6.2级地震。青海省循化县清水乡初级中学在地震发生两小时前组织了一次针对住校生的夜间地震应急演练,震后全校学生在3分钟内有序撤离至操场,没有发生踩踏、拥挤情况。
师生们通过日常的演练
熟悉逃生路线
掌握避险技能
最终在地震避险疏散时
赢得了生机
那么,学校应该如何
正确开展平时的应急演练? 优益配资
近日,中国地震局与教育部联合印发《中小学校地震应急避险疏散演练指南》。
这是国家层面首个专门针对中小学校编制的地震应急避险疏散演练指南,为中小学校规范开展地震应急避险疏散演练提供指导。后续两部门将推出示范视频和操作手册等解读材料,确保《指南》落地见效。
上下滑动查看完整指南
《中小学校地震应急避险疏散演练指南》针对教室、宿舍、图书馆等校园内外的场所,给出了正确的震时避险位置与震时避险姿势。
室内室外
避险位置大不同
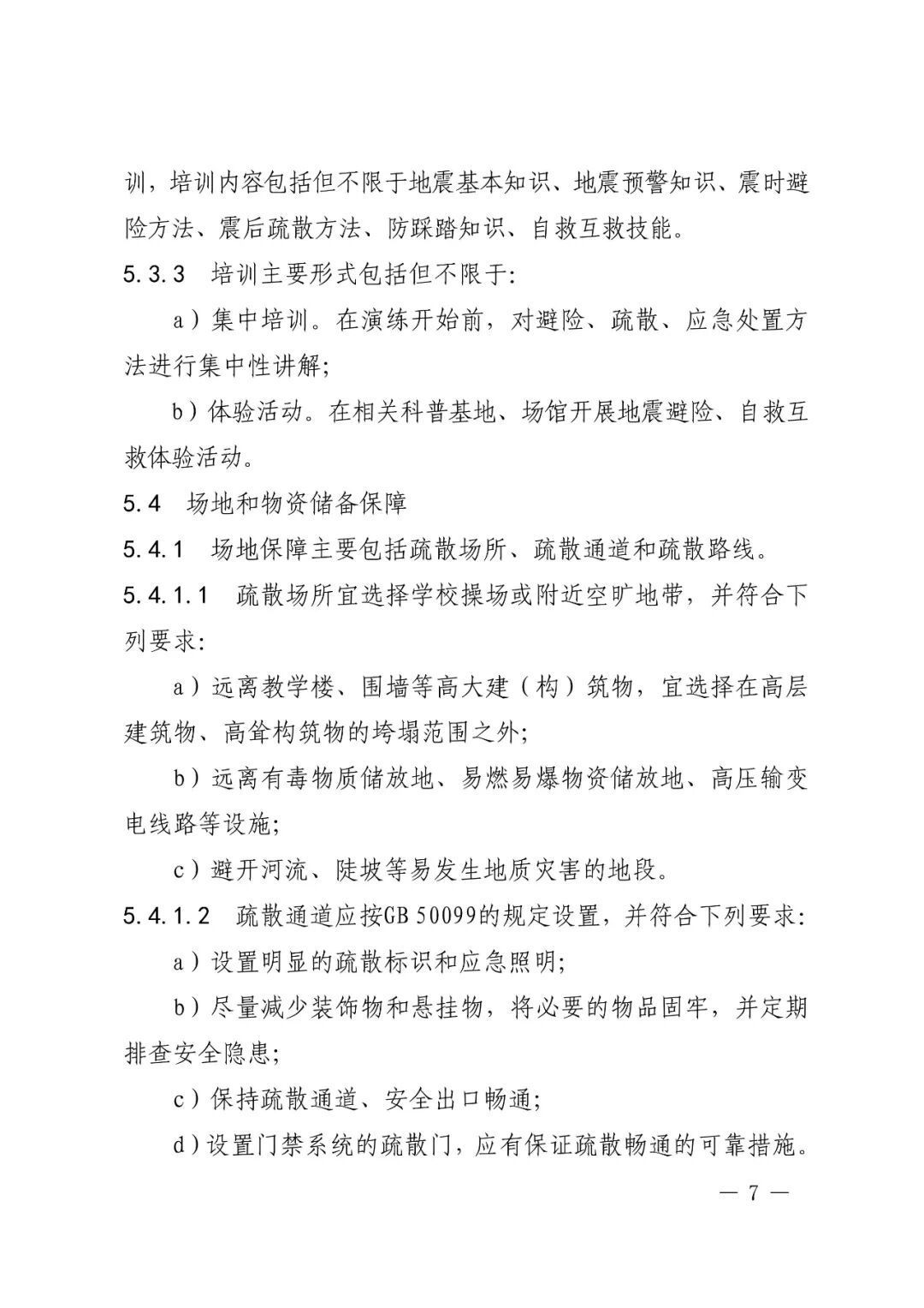
处于教室或实验室时,可在课桌下(旁)避险,远离窗户,避开顶灯、吊扇、实验器具等。
处于礼堂、食堂、图书馆、体育馆等场所时,可在内承重墙的墙根墙角、稳固的排椅下(旁)避险。
处于宿舍时,可在内承重墙的墙根、墙角以及床铺下(旁)避险。
处于室外时,远离楼房、围墙、玻璃幕墙、广告牌等,远离悬挂电线高压电柜,远离河流、陡坡等地段。
震时避险姿势
伏地
降低重心,保持稳定,蜷曲身体,减小暴露面积,根据实际情况采取蹲伏、跪伏。
遮挡
保护头颈和腹部等重要部位,防止被高处坠物砸伤。
宜在课桌、床铺等坚固物体下(旁)躲避,头顶不高于桌面、床铺等。
若无庇护物时,可用手、书本或被枕等物品护住头颈部。
手抓牢
抓住身边可及的坚固物体或庇护物,保持身体稳定和遮挡状态。
面对地震风险
不能依赖运气和侥幸心理
而要依靠制度、科技、日常演练
和科普教育共同筑起生命保障
让防震减灾知识和避险技能扎根在校园
筑牢校园地震安全“防护网”
保护师生的生命安全!
*有什么想说的,快来给小媒君留言*
来源:国家应急广播、应急管理部、中国地震局
转载时请标明转自广东教育传媒优益配资,投稿或商业合作回复关键词 投稿/合作
英赫优配下载提示:文章来自网络,不代表本站观点。